炼钢用化渣剂招标公告
发文时间:2020-03-19 13:23:19
日 期: 2020年03月19日
招标号: LGSC202003005HZJ
我公司将于近日对炼钢用化渣剂进行招标,有意向合作的公司可与我公司联系并且网上报名(疫情期间谢绝现场报名)。请按要求填写投标报名函,并附上相关资质及业绩,公平交易承诺函(加盖公章)扫描后发至谭凯华邮箱。
联系人及电话:
招标办: 谭凯华 18010798803
炉料部: 吴永鸣 18655376809
所有参标单位必须报名,报名截止日期为2020年03月 25 日 15:00逾期不报名者将不允许参加招标。
本项目开标日期定于2020年03月 27 日13:30,在芜湖新兴铸管有限责任公司三山工业园区招标办会议室206准时举行。
单位名称:芜湖新兴铸管有限责任公司
单位地址:芜湖市三山区春洲路2号
开 户 行:工行环办
帐 号:1307023219000109264
电 话:0553-5698563
邮 编:241002
联 系 人:谭凯华
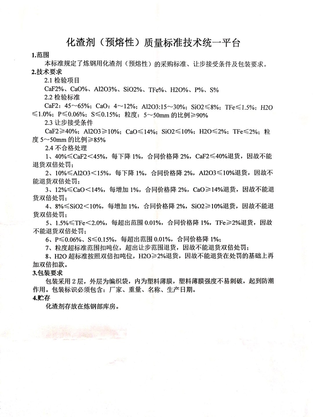
详见以下附件:
附件1:投标人须知及要求
附件2:报名申请函
附件3:授权委托书
附件4:公平交易承诺函
附件5:报价表

